发布时间:2024-05-27
在青春的赛道上梦想与激情交织,创新与挑战并行。为深入学习贯彻习近平新时代中国特色社会主义思想及党的二十大精神,深化创新创业教育,引导和激励大学生实事求是、刻苦钻研、勇于创新,构建一个大学生创新能力的展示与交流平台,激励广大政法学子踊跃投身创新创业实践。2024年5月25日,招生就业办与我院团委联合正式启动了第十四届“挑战杯”大学生创业计划竞赛校级选拔赛。
(答辩现场 王艳 摄)
本次比赛采用PPT展示与老师问答两种形式相结合的方式进行。21支参赛队伍的负责人依次上台,向评委和观众展现了项目的创新理念,市场潜力和团队执行力。他们围绕项目的研究背景、优势、实施过程以及预期效益等方面展开精彩论述。参赛作品涵盖科技创新和未来产业、乡村振兴和农业农村现代化、社会治理和公共服务、生态环保和可持续发展、文化创意和区域合作等领域,充分体现了我院创业教育成效以及学生扎实的专业素养和创新思维。
(参赛选手 王艳 摄)
在比赛现场,我们采访了来自公共安全技术系的黄先宇同学,他说:“我以前也参加过类似的创业创新比赛,但当时缺乏相关的经验。相较于之前,这次我有自己的团队,有专业老师的指导,项目和自己所学专业相关。给我带来的是一次全新的体验,回想一路备赛的艰辛,但在我上台路演答辩的那一刻,艰有所值了!我很感谢帮助过我们的老师和同学们,没有他们的帮助我们的项目不可能这么顺利完成。”
答辩结束后,学院招生就业办陈芳主任对参赛队伍的创新精神表示肯定,并对参赛选手提出了表扬,但同时也提出了五点问题:1.社会价值、2.实践过程、3.创新意义、4.发展前景、5.团队协作。陈芳老师说:“人无我有,人有我优。”要立足专业优势打造核心优势,还就参赛队伍中关于缺少实践过程与财务收入分析的重点问题开展讲评,希望参赛队伍能在实践与理想相结合中达到项目更好的发展预期。
(参赛选手与评委老师合影 王艳 摄)
竞赛有始终,学习无止境。此次“挑战杯”中国大学生创业计划竞赛将所学知识与经济社会发展紧密结合,培养了创新意识,达到了“以赛促学”的目的。我们期待着各项目团队持之以恒,精益求精,不断优化项目的研究与实践,以更加卓越的水平在未来的省级竞赛中展现风采,为学校赢得荣誉!
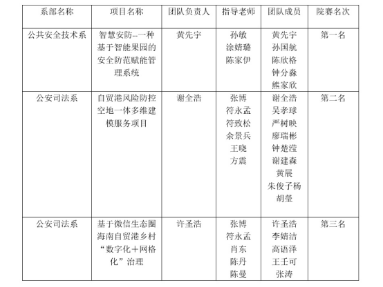
现将获推名单进行公示:

(团委 王艳 供稿)